Il existe des liens entre les activités humaines et notre culture moderne, les différents types d’impacts que ces activités induisent, les crises environnementales majeures qui frappent la Terre et les impacts sur les populations. Ces liens nous font comprendre que nous devons adopter au plus vite de nouveaux modes de vie qui respectent le fonctionnement des processus terrestres et l’intégrité de la nature.
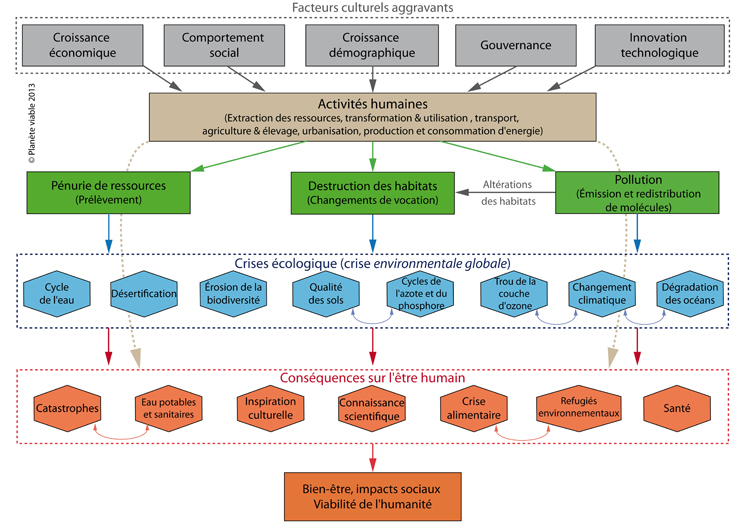
Les activités humaines sont à l’origine des problèmes environnementaux qui affligent la planète et les êtres humains. Il y a aussi cinq facteurs aggravants, d’ordre « culturels » pris dans son sens large, qui sont la croissance démographique, la croissance de la richesse de certaines populations, l’innovation technologique (complexification), les failles de la gouvernance et le comportement social. Comme on l’a vu dans un article précédent, les activités humaines peuvent se diviser en six classes : le prélèvement des ressources, la fabrication de biens, le transport des biens et des personnes, l’agriculture & l’élevage, l’urbanisation et la production et consommation d’énergie.
Ces activités humaines ont trois catégories principales d’impacts (ou conséquences directes), soient :
- L’épuisement des ressources
- La pollution
- La destruction des habitats.
Ces trois types d’impact anthropiques ne sont pas totalement indépendants puisque la pollution, par exemple, contribue à la détérioration des habitats, donc à leur destruction. Mais dans son sens strict, la destruction des habitats, est une transformation radicale d’un écosystème par l’être humain. Des exemples typiques sont donnés par la déforestation ou la transformation de tout autre écosystème, par exemple pour ouvrir des terres agricoles.
La pollution ne se limite pas uniquement à la pollution dite « chimique » telle qu’on la considère habituellement. Dans un sens plus général, la pollution se définit comme une contamination de l’environnement qui résulte des activités humaines, et qui nuit aux espèces vivantes, aux êtres humains ou au fonctionnement des processus terrestres. Cette contamination peut être due soit à une nouvelle répartition dans la biosphère de molécules initialement présentes sur Terre, soit à l’introduction d’une nouvelle substance. Cette définition inclut donc par exemple les gaz à effet de serre (GES) comme le CO2, qui certes n’est pas toxique directement et qui ne peut être considéré comme exogène à l’atmosphère, mais qui cependant affecte le climat.
Ces trois conséquences directes des activités humaines sont à l’origine des diverses crises environnementales qui ont des effets locaux autant que globaux. Par suite, ces crises sont regroupées sous le terme de crise environnementale globale. Ces liens entre les activités humaines et leurs facteurs aggravants, leur impact direct (ou conséquences) et la crise globale sont schématisés sur la figure ci-dessous :

Les huit crises environnementales qui constituent la crise globale sont :
- L’érosion de la diversité biologique (incluant la perte des services écosystémiques)
- La dégradation des océans (notamment l’acidification)
- Le réchauffement planétaire et les changements climatiques (incluant la hausse du niveau des océans)
- L’altération des cycles biogéochimiques (azote, phosphore, eau)
- La diminution de la qualité des sols
- La déforestation
- La désertification
- Raréfaction de l’ozone stratosphérique (trou de la couche d’ozone)
La plupart de ces crises environnementales sont interconnectées, ce qui rend leur le problème particulièrement complexe. Par exemple, l’émission de CO2 contribue à la fois au réchauffement planétaire et à la dégradation des océans du fait de l’acidification de l’eau océanique. Les gaz qui contribuent au réchauffement climatique sont souvent les mêmes qui participent à la disparition de l’ozone stratosphérique. Le réchauffement planétaire joue par ailleurs un rôle sur la disparition des espèces, du fait d’un accroissement de leur vulnérabilité, et sur la destruction des habitats comme c’est le cas aux pôles. La déforestation contribue autant à l’épuisement de la ressource arboricole qu’à la destruction de l’habitat forestier. De plus, la déforestation contribue aussi au réchauffement planétaire, à la dégradation des sols et à l’érosion de la biodiversité. La modification du régime pluviométrique local, du fait de la déforestation ou des changements climatiques, affecte le cycle de l’eau. La pêche en mer est à la fois à l’origine de la dégradation des fonds marins et de la pénurie de la ressource halieutique. De nombreux autres liens existent mais ils sont trop nombreux pour être décrits ici.
Finalement, ces crises environnementales contribuent à différentes crises humaines (impacts sur les populations) telles que :
- La réduction de la disponibilité, de l’accès et de la qualité de l’eau potable
- L’accès aux soins sanitaires
- La crise alimentaire
- Les réfugiés environnementaux (réfugiés climatiques)
- Les catastrophes environnementales (inondations, sécheresses, etc.)
- La menace pour la santé (maladies pulmonaires, cardiovasculaires, perturbation du système hormonal et du système nerveux, cancers, problèmes respiratoires et neuropsychiatriques, altération du développement fœtal et du système immunitaire, maladies endocriniennes et dysfonction de la reproduction)
- Les pertes pour la culture et la science
Les impacts humains de ces crises sont nombreux. À titre d’exemple, la pollution, notamment celle de l’eau et des aliments, constituent une menace pour la santé. C’est aussi vrai des changements climatiques. Le réchauffement planétaire a par ailleurs déjà forcé le déplacement de certaines populations et augmentent la fréquence et l’intensité des événements extrêmes et de leurs dévastations. La sécheresse et les changements climatiques aggravent la crise alimentaire. La disparition des espèces réduit l’inspiration culturelle ou la possibilité d’acquérir de nouvelles connaissances scientifiques tirées de la nature. On pourrait multiplier les exemples…
Cependant, d’autres facteurs humains contribuent encore plus directement à ces menaces qui pèsent sur le bien-être des populations. Citons la crise économique et financière, la corruption des États, le système socio-économiques et nombre de pratiques de la société. À titre d’exemple, l’implantation de grandes monocultures ou de zones industrielles gazières et pétrolières dégradent l’environnement des résidents et nuisent à leur santé ou forcent leur déplacement. Aussi, les catastrophes environnementales ont des répercussions plus importantes qu’elles le devraient du fait que les populations vivent dans des zones que l’on sait à risque.
Conclusion
L’ampleur des activités humaines ne fait que croître, de sorte que leurs effets augmentent en équipollent. Les crises environnementales s’accentuent également et les conséquences sur l’être humain commencent à nous menacer sérieusement. Les sociétés du Sud, les plus pauvres, donc le plus dépendantes de la nature, sont les plus vulnérables et sont déjà affectées, mais les sociétés du Nord ne sont nullement à l’abri et ressentent déjà les effets pervers de nos modes de vie. Des changements sociétaux de grande ampleur doivent donc être amorcés au plus vite avant que la situation de nous échappe totalement.



l’on doit arrêter de produir en exès, ces activés produisent des effets qui influencent l’atmosphèr. tant que l’on ne seccéra pas avec ses activés humains qui polluent l’atmosphère, il finira par detruire la terre.
Je partage ton point de vue
wow trop d’informations importantes pour un projet de sciences de 7e année sur les changements climatiques
Arrêter de détruire notre terre et faisons fâce aux changements climatiques!!! S’il vous plaît faite le pour notre terre.
Tout ça c’est l’Afrique qui subit et le président américain dit que les USA doivent sortir du sommet de Paris leconomie verte heureusement quil a encore pour 1 an pour y remedier a sa decision reactionnaire
Je pense que l’on arrivera pas a régler ces problèmes. Nous vivons dans un monde ou pour arriver a des actions, il faut se mettre d’accord.
Le problème c’est que chaque personne (humain) est différents, nous avons différentes façon de penser, vivre, réfléchir et donc de résonner. Les gens ne peuvent donc pas se mettre tous d’accord sur un sujet. Ce qui mène a des débats parfois incessant. Même si la plupart des personne on adhéré et ou accepter une loi (par exemple). Il y aura toujours une personne contre celle-ci. Cela par le fait que nous somme tous différents, (toutes les « combinaison » possibles). Il y aura donc toujours quelqu’un pour faire quelque chose de « mal ». Trier les déchets par exemple, moi même j’oublie la règle parfois. Il faut donc parfois se forcer a l’encontre de notre raisonnement personnelle et prendre sur nous. Le tout pour arriver a s’accepter et cohabiter ensemble.
C’est pour cela que je ne pense pas que nous arriverons un jours a éliminer les problèmes.
bien sur, c’est ma vision des choses 🙂
Bonjour,
Merci de votre commentaire. Je partage tout à fait votre point de vue pour l’essentiel : il y a toujours une groupe ou une communauté pour laquelle une loi ou un règlement ne convient pas, et je conviens que cela empêche souvent la société d’avancer. Il faudra pourtant bien que l’on finisse penser en premier à la majorité, quitte à compenser au besoin, et si c’est justifié, les personnes lésées.
Enfin, je crois que nous sommes tous capables de réaliser des tâches comme le recyclage. Il se peut que nous oublions parfois, mais nous nous améliorons avec le temps : prendre une habitude prend du temps. L’essentiel est que la majorité accomplissent ce qu’il faut faire.
Il faut absolument agir pour sauver non seulement la Terre mais aussi l’espèce humaine, et plus généralement, les êtres vivants.
Je partage le point de vue de tous ces commentaires, malgré le fait que je me demande ce qu’on attend pour agir !
Trier, recycler, utiliser la poubelle pour jeter ses déchets, ce n’est pas compliqué, ces petits gestes du quotidien peuvent nous sauver. Et pourtant, certaines personnes jugent que c’est trop compliqué pour eux, donc ne le font pas. Malheureusement nous ne pourons pas les changer, mais nous, nous pouvons faire plus. Avec ces commentaires postés, nous pouvons peut-être les inciter à faire un petit geste pour la planète malgré que ce site ne soit pas assez réputé pour cela.
Merci d’avoir lu jusqu’au bout ce commentaire et n’hésitez pas à me donner vos avis.
Merci de votre commentaire. Je suis d’accord avec vous, il y a des gestes simples que tout un chacun peut ou pourrait poser, et on se demande pourquoi personne n’agit. La réponse est complexe et elle a plusieurs aspects : l’économie et la croissance, les failles de la gouvernance, des contraintes sociales, etc. La meilleure chose que l’on puisse faire est de parler de ces questions autour de nous, de montrer l’exemple, et de ne pas se décourager si nos discours ne convainquent pas tout le monde : les gens ne changeront que lorsqu’il seront prêts, ce qui arrive progressivement (et trop lentement)…. Ce site est certes peu connu, mais il a sans doute le mérite d’exister, d’informer ou de faire réfléchir (enfin j’espère), et comme vous le dites d’inciter à agir pour la planète.
je suis très content et émis de cette réflexion car elle est bien articulée et fondée sur l’actuelle situation que traverse le monde en général et certains pays surtout d’Afrique en particulier.
la protection de l’environnement sévère très indispensable pour sauver et prévenir notre milieu contre tous ces aléas soit fléaux. et pour y arriver le monde doit mieux cerner ce problème de la protection de l’environnement.
l’information sur cette réalité environnementale est très importante pour tout le monde.
votre réflexion m’a aussi beaucoup aider dans le cadre de la rédaction de mon travail de fin cycle de Licence en droit public dont je travail sur » la protection de l’environnement et droits fondamentaux humains: exemple de droit à la santé de la population congolaise ».
Merci
Merci de votre commentaire. Bien content si cela a pu vous aider
A l’intention des élèves de 2nd ; et des autres :
Vous pourriez avoir la décence de citer ce site quand vous en plagiez le contenu.
D’autant que son schéma, bien que juste, ne ne répond pas à question : « Quels sont les effets des activités humaines sur la biodiversité ? » qui vous avait été posée.
Vous auriez donc dû prendre plus de temps pour essayer de le comprendre, plutôt que de le recopier aveuglement. Mieux encore : passer plus de temps à essayer de comprendre le cours, plutôt qu’à chercher un échappatoire.